集团公司党组2021年第一批巡视全部进驻
作者:来源:中国邮政报发布时间:2021-04-01

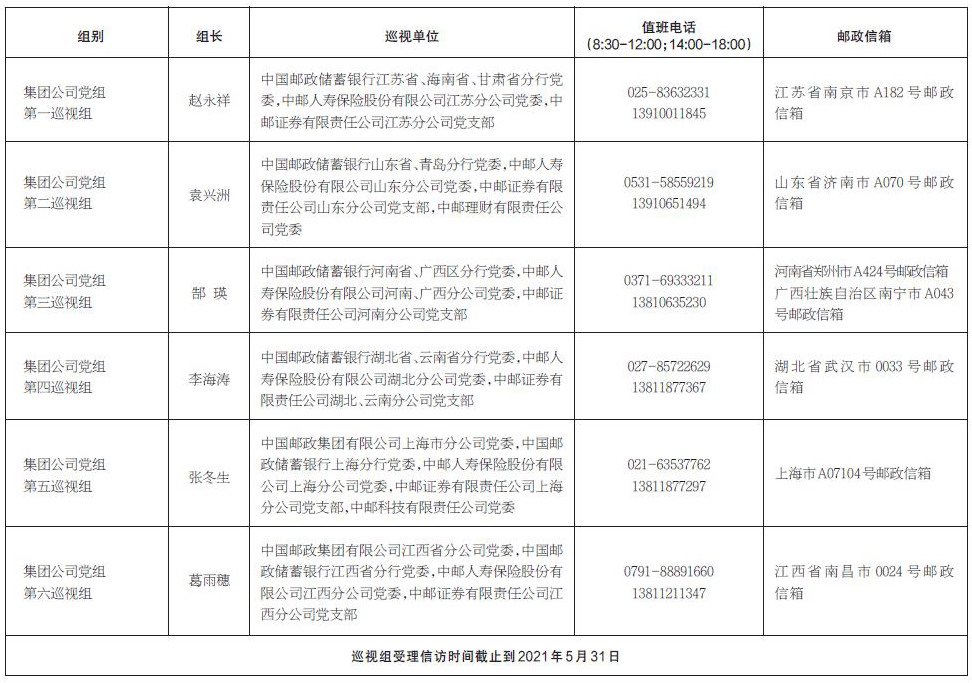
  截至3月30日,中国邮政集团有限公司党组2021年第一批巡视6个巡视组完成对中国邮政储蓄银行江苏省、山东省、青岛、河南省、湖北省、广西区、海南省、云南省、甘肃省分行党委,中邮人寿保险股份有限公司江苏、山东、河南、湖北、广西分公司党委,中邮证券有限责任公司江苏、山东、河南、湖北、云南分公司党支部,中邮理财有限责任公司党委等20家常规巡视单位党组织;对中国邮政集团有限公司上海市、江西省分公司党委,中国邮政储蓄银行上海、江西省分行党委,中邮人寿保险股份有限公司上海、江西分公司党委,中邮证券有限责任公司上海、江西分公司党支部,中邮科技有限责任公司党委等9家巡视“回头看”单位党组织的进驻。

  经集团公司党组研究决定,本批巡视对20家单位开展常规巡视,对9家单位开展巡视“回头看”。被巡视单位召开巡视工作动员会,各党组巡视组向被巡视单位党委(党支部)书记、纪委书记(纪检委员)通报巡视工作任务和工作安排,各党组巡视组组长作了动员讲话,对做好巡视工作提出要求。

  各党组巡视组组长强调,要深入学习贯彻习近平总书记关于巡视工作重要论述,深刻理解开展新时代巡视工作的重要意义。要准确把握巡视监督重点,结合企业实际扎实有效开展政治监督。常规巡视要深入了解落实党的理论路线方针政策和党中央决策部署情况,落实全面从严治党战略部署情况,落实新时代党的组织路线情况,落实巡视、审计等监督发现问题和“不忘初心、牢记使命”主题教育检视问题整改情况及落实集团公司党组贯彻党中央决策部署的重要工作安排情况。巡视“回头看”要深入了解落实整改主体责任情况、落实整改监督责任情况、整改措施具体完成情况及以巡视整改推动落实集团公司重要工作安排有关情况。

  各被巡视单位党组织主要负责人表示,坚决服从集团公司党组的决定,将以这次巡视为契机,认真学习贯彻习近平新时代中国特色社会主义思想和习近平总书记关于巡视工作的重要论述,增强“四个意识”、坚定“四个自信”、做到“两个维护”,自觉主动接受巡视监督,客观公正反映情况和问题,以坚决的态度、优良的作风、严明的纪律全力支持配合党组巡视组开展工作。

  根据集团公司党组部署,党组巡视组将在被巡视单位开展为期两个月左右的巡视。巡视期间设专门值班电话和专门邮政信箱,主要受理反映被巡视单位领导班子及其成员、下一级党组织领导班子主要负责人和重要岗位领导干部问题的来信来电,重点是关于违反政治纪律、组织纪律、廉洁纪律、群众纪律、工作纪律和生活纪律等方面的举报和反映。巡视组受理信访时间截止到2021年5月31日。

中国邮政集团有限公司党组2021年第一批巡视进驻一览表