集团公司党组2018年巡视全部进驻

2018-11-09来源:中国邮政网

  近日,集团公司党组2018年巡视3个巡视组完成对12个单位党组织的进驻工作。11月9日,被巡视单位召开巡视进驻动员会。巡视组组长就巡视工作提出要求,被巡视的邮政分公司党委(党组)主要负责人代表该地区邮政单位作表态讲话。集团公司党组巡视工作领导小组成员等有关人员出席会议并讲话。至此,党的十九大后集团公司党组首批巡视全面展开。

  集团公司党组首批巡视对集团公司天津市、上海市、福建省分公司,邮政储蓄银行天津、上海、福建省、厦门分行,中邮人寿保险公司天津、上海分公司,中邮证券公司上海、福建分公司,中邮科技有限责任公司等12个单位的党委(党组)领导班子及其成员开展常规巡视。

  根据要求,集团公司党组巡视组将坚持以习近平新时代中国特色社会主义思想为指导,牢牢把握“两个维护”根本政治任务,坚持政治巡视定位,围绕党的政治建设、思想建设、组织建设、作风建设、纪律建设和夺取反腐败斗争压倒性胜利开展巡视,加强对巡视整改情况的监督检查。突出对贯彻落实习近平新时代中国特色社会主义思想和党的十九大精神、强化管党治党政治责任、保持惩治腐败的高压态势、纠治“四风”问题、净化党内政治生态的监督。通过开展巡视监督,发现问题、形成震慑,推动改革、促进发展。

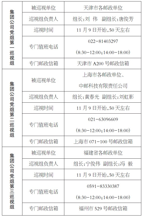
  根据安排,党组首批巡视的3个巡视组将开展为期50天左右的巡视,时间从目前到12月底。通过发布巡视公告,设专门值班电话、专门邮政信箱等,受理反映被巡视单位领导班子及其成员、下一级党组织领导班子主要负责人和重要岗位领导干部问题的来信来电来访,重点是关于违反政治纪律、组织纪律、廉洁纪律、群众纪律、工作纪律和生活纪律等方面的举报和反映。同时,集团公司监察局(邮编:100808)也将在巡视期间受理反映上述问题的来信。□邮纪监

 

中国邮政集团公司党组巡视组进驻情况一览表